Automação de Processos de Negócio com Bitrix24

Automação de Processos de Negócio com Bitrix24

O Bitrix24 é uma plataforma online com mais de 35 ferramentas, incluindo Rede social, tarefas e projectos, bate-papo em grupo, videoconferência, compartilhamento de ficheiros, c...

  • 0

    angariado

    0% de 3 300€

    0 apoiantes

  • 06/10/2017

    Terminado a

  • Terminado

    Este projecto não conseguiu reunir os apoios necessários.

O Bitrix24 é uma plataforma online com mais de 35 ferramentas, incluindo Rede social, tarefas e projectos, bate-papo em grupo, videoconferência, compartilhamento de ficheiros, calendários, e-mail, CRM e telefonia. Mais detalhes no nosso site.

A RAD Soluções, Bitrix24 Gold Partner, tem uma grande experiência em projeto e desenvolvimento de workflows para seus clientes e vai compartilhar todo seu conhecimento oferecendo o curso de Automação de Processos de Negócio para o Bitrix24 em Lisboa.

A automação de processos de negócio é a forma mais rápida de aumentar a produtividade e qualidade dos seus serviços e produtos. Os "fluxos de trabalho" permitem a empresas de todos os segmentos, de indústrias a consultorias fiscais, a criação de rotinas para execução daquelas tarefas mais frequentes ou importantes que definem o seu modelo de negócios. Além disso, um processo automatizado é sempre executado da mesma forma, tem uma trilha de auditoria para verificação posterior, e dispensa o treinamento dos funcionários, pois carrega suas próprias instruções de execução.

O curso será apresentado em dois dias (oito horas com intervalos para almoço e coffee break), sendo que os alunos podem participar apenas do primeiro dia ou de todo o treinamento. A escolha se dará pelo pagamento do apoio - ver recompensas.

Pré-requisitos (recomendáveis)
•    Conhecimentos básicos do Bitrix24
•    Conhecimentos básicos de Inglês
•    Conhecimentos básicos de lógica e/ou programação
•    Conhecimentos básicos de processos de negócio

Dia 1:
O que é um Processo de Negócio?
Análise de um Processo de Negócio
Automação de um Processo de Negócio
Workflows no Bitrix24
Exemplos de workflows
Onde instalar workflows - uso das listas
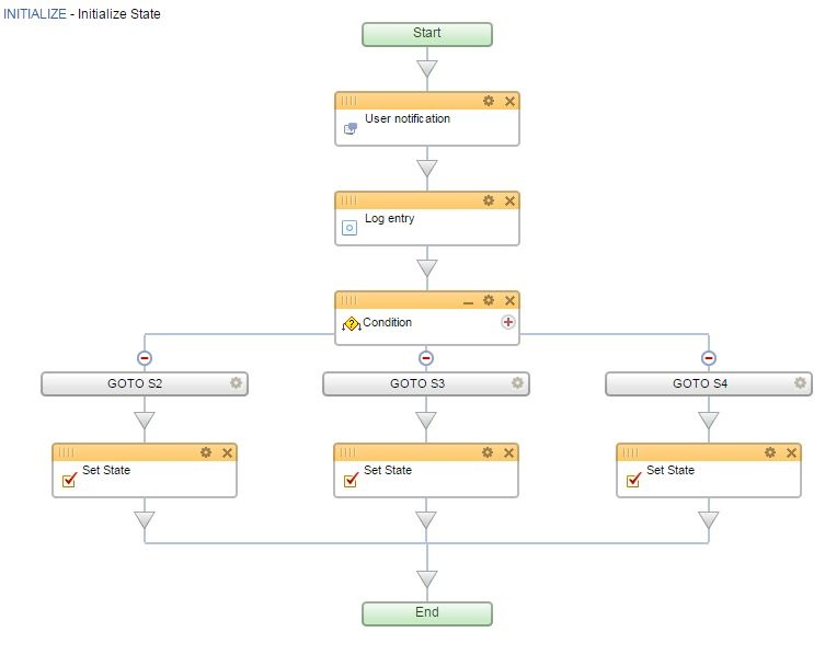
Criando workflows com Visual Modeler
Mapeando o BPMN no workflow
Ações mais usadas (envio de emails, notificações, calendários, criação de itens do CRM, aprovação de documentos, modificação de documentos, condições, repetições, variáveis, etc.)

Dia 2:
Ações avançadas (eventos paralelos, ações com arquivos, criação de itens em listas, execução de workflows em paralelo, webhooks, etc.).
Expressões e Macros
Dicas e truques que você não encontra na internet
Uso de Webhooks para integração de outras plataformas
Uso da API do Bitrix24 para criação de aplicativos

Quando a campanha atingir o orçamento definido, a data e o local do curso serão divulgados aos apoiadores.  Serão dois dias de curso, em horário integral, em instalações adequadas e localizadas em Lisboa.

Sobre o promotor

A RAD Soluções é parceiro Gold do Bitrix24 autorizado a vender licenças Bitrix24 e serviços de apoio no Brasil e em Portugal. Site da empresa: http://radsolucoes.pt/

Já apresentou este curso quatro vezes nos últimos doze meses no Brasil,  além de desenvolver workflows para dezenas de clientes em Portugal, Argentina e Brasil.

É gerador de conteúdo original e colabora na tradução da plataforma Bitrix24 para os países de língua Portuguesa.

O instrutor do curso é o fundador e diretor da empresa, Ronaldo Radunz, profissional de TI com passagem por grandes empresas no Brasil e no exterior, autor de vários videos e webinars disponíveis na internet.

Orçamento e Calendarização

As despesas incluem viagem, estadia, sala para treinamento, coffee break, remuneração do instrutor, taxas de meios de pagamento e serviços de PPL. Custo total orçado em 3.300 Euros.

  • Apoia com
    110€ ou mais

    Participação de um aluno no primeiro dia do curso

    Terá direito ainda a receber os exercícios resolvidos e cópia dos slides/ppt. Se o orçamento atingir 4.000 euros ou mais vamos sortear uma licença para uso Bitrix24, plano Plus 6 meses, no valor de 222 Euros, entre os participantes. Se o ganhador já possuir uma, poderá converter o premio em upgrade ou extensão do período da sua licença.

    Ainda sem apoios. Faz o primeiro!

  • Apoia com
    220€ ou mais

    Participação de um aluno nos dois dias do curso

    Além de receber os exercícios resolvidos e cópia dos slides, irá receber exemplos de utilização da API do Bitrix24 e sua empresa terá acesso ao suporte online Bitrix24 da RAD Soluções por 30 dias, sem custo adicional. Dúvidas sobre o uso de workflows poderão ser resolvidas pelo email do suporte. Se o orçamento atingir 4.000 euros ou mais vamos sortear uma licença para uso Bitrix24, plano Plus 6 meses, no valor de 222 Euros, entre os participantes. Se o ganhador já possuir uma, poderá converter o premio em upgrade ou extensão do período da sua licença.

    Ainda sem apoios. Faz o primeiro!

Seg, 15/12/2025 - 18:29

06/10/2017

Campanha terminou

Não se reuniu a totalidade dos fundos

Lançamento da campanha

29/08/2017

0 membros da comunidade PPL
apoiam esta campanha

  • 0
    novos apoiantes

  • 0
    apoiantes recorrentes

  • 0
    apoiantes anónimos

Conhece quem está a tornar este sonho realidade